توزيع ريلي براي پردازش در سيگنال كاربرد دارد.
اين توزيع داراي دوپارامتر است:
مثال ـ يك نمونه از توزيع ريلي بابعاد2x3 و با مقياس2 برگشت ميدهد .
from numpy import random x = random.rayleigh(scale=2, size=(2, 3)) print(x)
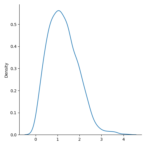
مثال ـ براي تجسم توزيع ريلي
from numpy import random import matplotlib.pyplot as plt import seaborn as sns sns.displot(random.rayleigh(size=1000), kind="kde") plt.show()
نتيچه مثال:

در واحدstddev و دو درجه آزادي ، ريلي و كاي اسكوئر توزيع هاي يكساني را نشان ميدهند .