توزيع نرمال يك از مهمترين توزيع هاست .اين توزيع به نام رياضيدان آلماني به نام فريدريش گوس، توزيع گوسي ناميده ميشود .اين با توزيع بسياري از رويدادها ، مانند نمرات ضريب هوشي ، ضربان قلب وغيره مطابقت دارد.
بااستفاده از متدrandom.normal() ميتوان توزيع نرمال بدست آورد .اين متد داراي سه پارامتر مي باشد:
مثال ـ ايجاد توزيع نرمال2x3
from numpy import random x = random.normal(size=(2, 3)) print(x)
مثال ـ توليد توزيع نرمال2x3 با ميانگين يك و انحراف معيار دو
from numpy import random x = random.normal(loc=1, scale=2, size=(2, 3)) print(x)
from numpy import random x = random.normal(loc=1, scale=2, size=(2, 3)) print(x)
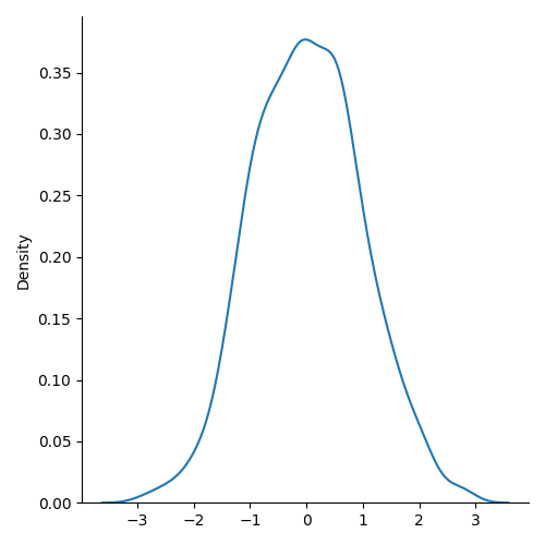
مثال
from numpy import random import matplotlib.pyplot as plt import seaborn as sns sns.displot(random.normal(size=1000), kind="kde") plt.show()
نتيجه

نكته ـ منحني توزيع نرمال بدليل شكل زنگوله آن، منحني زنگوله اي هم ميگويند.