اين توزيع داراي دوپارامتر است:
مثال ـ يك نمونه براي توزيع نمائي با مقياس2.0 و اندازه 2x3
from numpy import random x = random.exponential(scale=2, size=(2, 3)) print(x)
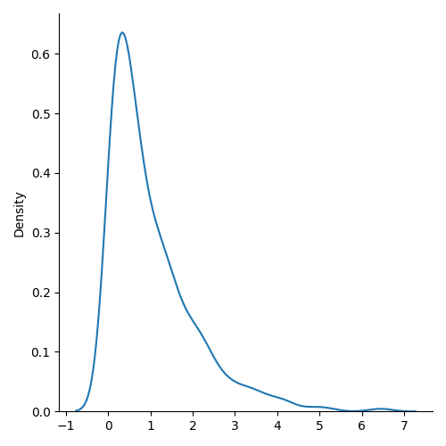
مثال ـ براي تجسم توزيع نمائي
from numpy import random import matplotlib.pyplot as plt import seaborn as sns sns.displot(random.exponential(size=1000), kind="kde") plt.show()
نتيچه مثال:

توزيع پواسون با تعداد وقوع يك رويداد در يك دوره زماني سروكار دارد، در حاليكه نمائي با زمان بين رويدادها.