توزيع دو جمله اي يك توزيع گسسته است .اين توزيع ، نتيجه سناريوهاي دوتايي را توصيف ميكند. بعنوان مثال در پرتاب سكه ،حالت شير يا خط است.
اين توزيع داراي سه پارامتر ميباشد.
توزيع گسسته براي مجموعه از رويداهاي جداگانه تعريف ميشود .مثلا براي پرتاب سكه كه حالت شير يا خط است .در صورتيكه قد انسان پيوسته است مثلا ميتواند170,1,170,11,170 وغيره <>باشد.
مثال ـ با پرتاب ده بار يك سكه ، ده نقطه داده اي توليد ميشود.
from numpy import random x = random.binomial(n=10, p=0.5, size=10) print(x)
مثال ـ نمونه توزيع دوجمله اي
from numpy import random
import matplotlib.pyplot as plt
import seaborn as sns
sns.displot(random.binomial(n=10, p=0.5, size=1000))
plt.title("نمودار دوجمله ای")
plt.show()
نتيجه تصوير زير:

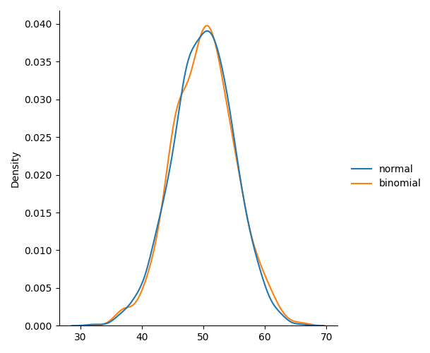
تفاوت اصلي اين است كه توزيع نرمال پيوسته است اما دوجمله گسسته .اما اگر تعداد نقاط داده اي كافي باشد، كاملا شبيه توزيع نرمال با مكان ومقياس خاص خواهد بود.
مثال ـ مقايسه دو توزيع
from numpy import random
import matplotlib.pyplot as plt
import seaborn as sns
data = {
"توزيع نرمال": random.normal(loc=50, scale=5, size=1000),
"توزيع دوجمله ای": random.binomial(n=100, p=0.5, size=1000)
}
sns.displot(data, kind="kde")
plt.show()
نتيجه دو توزيع:
