اين توزيع براي توصيف احتمال به كار مي رود كه در آن هر رويدادي شانس وقوع برابر دارد .براي مثال در توليد اعداد تصادفي.
اين توزيع داراي سه پارامتر است:
مثال ـ يك نمونه توزيع نرمال2x3 ايجاد ميشود .
from numpy import random x = random.uniform(size=(2, 3)) print(x)
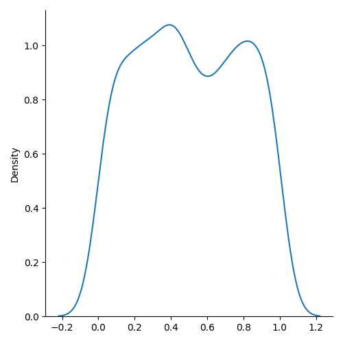
مثال ـ براي تجسم توزيع يكنواخت
from numpy import random import matplotlib.pyplot as plt import seaborn as sns sns.displot(random.uniform(size=1000), kind="kde") plt.show()
نتيجه تصويري:
